USB Type-C TX/RX 短接到 VBUS 的防护元件评估
随着 USB 应用技术的快速发展,Type-C 已可在一个小型端口中实现正反插、超高速 80Gbps 双向数据传输、传输多媒体影音信号至外部显示器,以及高功率 PD 电源规格特性(目前最常见的应用为 20V/5A),因此已成为笔电、手机、车载与高阶电子设备的标准接口。但在端口提供便利性的同时,也带来了更高的信号完整性与防护设计挑战。
由于 USB Type-C 端口在 8.6mm × 2.6mm 的小型空间内容纳了 24 pins,实际应用中非常容易发生相邻 pin 脚短接,其中包含电源线与高速差分信号(TX1-、RX2-、RX1-、TX2-)。一旦热插拔过程中发生 VBUS pin 误触 TX/RX pin,便可能导致 TX/RX pin 上的 TVS 防护元件损坏,如图(一)、图(二)所示。

图(一):USB Type-C 端口脚位短接示意图

图(二):USB Type-C 端口接口脚位示意图
实务热插拔中常见的 TX/RX 线误接至 VBUS 的情况:
• Connector 机构不密合:长期使用导致端口松动,接触不紧密而引发脚位摇晃短接。
• Connector 或线材尺寸规格偏差:端口厂商设计与制造的公差,或使用非原厂且未经认证的线材。
• 环境积尘及水汽:使用环境中的积尘与水汽造成积污导电。
在这些情境下产生的电压并非瞬态 ESD,而是持续性的直流电压输入,容易让低工作电压的 TVS 防护元件长时间导通甚至造成短路失效。
举例来说,以目前消费型市场最常见的 PD 应用电压 20V 为例,最危险的情况是当 VBUS 在正常提供 20V 电源电压时,VBUS 因上述情景短接到 TX/RX pin。如果使用常见 VRWM=1.5V 的 TVS 防护元件,其崩溃电压约为 5V,此时 VBUS 20V 电压会直接使 TVS 防护元件长时间导通而烧毁(参考图(三))。
而若选用 VRWM >20V 的 TVS 虽可避免此问题,但此类元件的箝制电压会很高,ESD 防护效果较差,可能导致 ESD 测试无法通过。因此在端口防护设计时,除了要避免短接烧毁,也要同时考虑系统的 ESD 防护能力。晶焱科技针对该应用场景推出了专用料件 AZ5H23-02M。

图(三):USB Type-C 端口 VBUS 20V 与 TX/RX pin 短接示意图
为有效避免上述风险并达到系统 ESD 防护之需求,元件需同时满足「高崩溃电压、低电容值、低箝制电压」,AZ5H23-02M 无疑是最佳选择
• AZ5H23-02M 崩溃电压 (VBV) > 24V,有别于以往 1.5V TVS 之崩溃电压 (VBV) 5V,其为确保即便 VBUS 在 PD 20V 正常供电下,TVS 元件也不会因短接而导通,避免自身损坏后造成功能异常。
• AZ5H23-02M 具备极低电容特性,电容值 (CIN) 为 0.2pF,USB3.2 传输速率高达 10Gbps,任何过高的寄生电容都可能造成信号眼图 (eye diagram) 塌陷、信号品质不良。
• AZ5H23-02M 箝制电压 (VClamp) 足够低以提供 ESD 事件的真实防护:虽然本场景主题为 VBUS 短接,但在常规 ESD 测试(IEC61000-4-2 ±8kV contact)下,AZ5H23-02M 仍须具备快速响应与低钳位能力,IEC61000-4-2 8kV 下箝制电压 (VClamp) 为 10V,保护 CPU 不受 ESD 侵害。
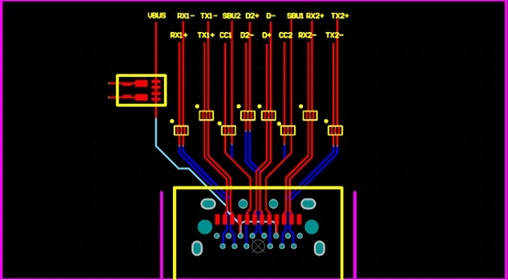
• AZ5H23-02M 与以往高速应用之 TVS 防护元件相同,皆为 0.6mm*0.3mm 封装大小(参考图(四)),但在同样的封装下 AZ5H23-02M 为双通道元件,单颗可以防护两条信号线,对于电路板大小有限的小型设备节省更多 Layout 空间,建议 Layout 图请参考图(五)。

图(四):对比单通道 0201 封装的 Layout 示意图

图(五):AZ5H23-02M 双通道 0201 封装建议 Layout 示意图